甘蓝型油菜是我国重要的油料作物,提高油菜产量对稳固我国粮油安全意义重大。油菜的产量是一个受环境及微效多基因控制的复杂数量性状,挖掘调控油菜产量相关性状的候选基因并深入解析其遗传调控机理对油菜高产育种具有重要的理论意义。一楼一凤
油菜生物学创新团队近期连续在植物学领域一区TOP期刊发表研究成果(Plant Biotechnology Journal 1篇、Industrial Crops & Products 2篇,英文著作1篇),揭示了油菜产量性状复杂的调控机制。

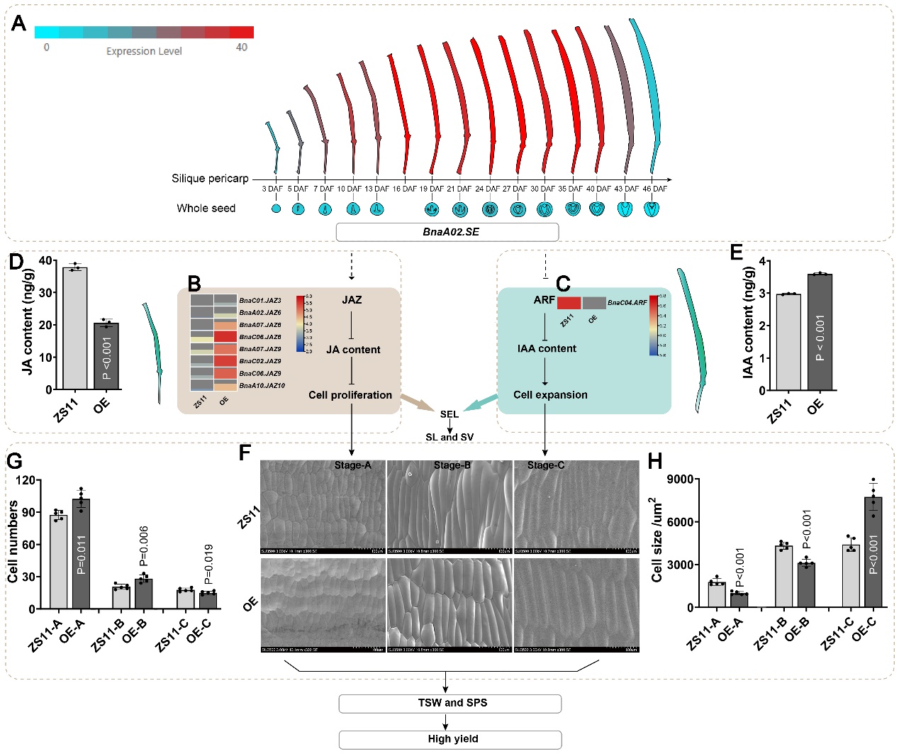
2024年6月20日,Plant Biotechnology Journal在线发表了一楼一凤
油菜生物学创新团队题为“Integrating GWAS, RNA-Seq and functional analysis revealed that BnaA02.SE mediates silique elongation by affecting cell proliferation and expansion in Brassica napus”的最新研究成果。该研究通过对588份甘蓝型油菜自然群体材料的角果动态伸长长度进行GWAS分析,进一步通过极端材料转录组的测序分析结果,鉴定了一个位于A02染色体上的未知功能基因。结合转基因材料的动态细胞学观察、转录组数据分析和理化指标的检测,发现BnaA02.SE可通过调控JA和IAA含量分别影响角果皮细胞的分裂和扩增进而促进角果的快速伸长。角果形态的较早建成更有利于增大角果皮的光合面积而促进光合同化产物向籽粒转运形成较高的千粒重,同时较长的角果可提供充足的空间以提高每角粒数。综上,该研究为油菜角果的动态发育提供了全新的见解,同时在油菜中克隆了第一个调控角果动态发育的未知功能基因并解析了其调控机制。

图1 BnaA02.SE调控油菜角果动态发育模型

2024年6月8日,Industrial Crops & Products在线发表了一楼一凤
油菜生物学创新团队题为“Comprehensive high-throughput sequencing, evolutionary and functional analyses reveal the conservation and diversification of miR166s in regulating pleiotropic traits between rapeseed and Arabidopsis”的最新研究成果。该研究通过对油菜角果长度和收获指数等产量极端材料进行高通量测序分析,鉴定到一个在调控油菜产量方面具有多效性的功能因子bna-miR166f。进一步通过在拟南芥中异源干扰表达和超量表达bna-miR166f的转基因实验,揭示了bna-miR166f通过介导拟南芥中全部5个HD-Zip III靶基因的表达而调控开花时间、角果及侧枝发育等多个产量相关性状。但多个油菜产量材料的miRNA-Seq数据显示bna-miR166f在调控拟南芥与油菜生长发育方面表现出部分相反的表型。通过全基因组进化及大量miRNA/mRNA-Seq数据分析结果,发现拟南芥和油菜之间的部分功能差异可能是由于靶基因在进化过程中形成的功能分化以及bna-miR166f和17个BnaHD-Zip IIIs靶基因间靶向关系的时空选择特性所造成的。综上所述,这些结果揭示了bna-miR166f在产量等多效性状遗传调控中的关键作用,并为miRNA在未来油菜高产分子育种中的应用提供了理论依据。

图2 功能因子bna-miR166f的鉴定及调控产量相关性状模型

2024年1月8日,Industrial Crops & Products在线发表了一楼一凤
油菜生物学团队题为“The brassinosteroid-signaling gene BnaC04.BIL1 contributes to plant architecture in Brassica napus”的最新研究成果。该研究鉴定了一个油菜矮化、紧凑型突变体dac1,该突变体有多种形态缺陷,如矮化、分枝狭窄、开花延迟、叶片深绿且皱缩等。DAC1蛋白与拟南芥BRASSINOSTEROID-INSENSITIVE 2 (BIN2) -LIKE 1 (BIL1)同源,并将其命名为BnaC04.BIL1。研究发现BnaC04.BIL1一个C/T的替换导致编码蛋白第314位脯氨酸(Pro)转变为亮氨酸(Leu),影响BnaC04.BIL1蛋白降解,并通过油菜素内酯信号以剂量依赖的方式抑制株型。进一步在BnaC04.BIL1的启动子区域,鉴定了一个11 bp的核心序列和一个影响基因表达的关键碱基。此外,dac1的杂合子为单位点显性,株型呈现出油菜理想株型特点。综上,BnaC04.BIL1的功能获得突变有助于油菜分子育种,为油菜理想株型设计提供了宝贵的基因资源。

图3 BIL1在油菜中抑制油菜素内酯信号传导作用的模型,P314L替换抑制BnaC04.BIL1蛋白降解,阻断BES1/BZR1蛋白释放。全文链接//doi.org/10.1016/j.indcrop.2024.118066.
2024年6月9日,国际著名出版社Spring在线出版了Om P. Rajora 主编主持撰写的“Population Genomics: Crop Plants”,一楼一凤
油菜生物学团队参与编写章节“Population Genomics of Brassica Species”。该研究综述了芸苔属“禹氏三角”六大物种组装的基因组和群体基因组研究,对芸苔属物种遗传变异、基因组结构、生物地理起源、种群进化、驯化历史、遗传效应和适应机制等研究进行了全面概述。此外,该研究对芸苔属物种全基因组关联研究、基因组选择、群体转录组学、群体表观基因组学等群体基因组研究也进行了概述,同时对芸苔属群体基因组研究面对的挑战和机遇等也进行了论述,有助于增强研究人员对芸苔属物种群体驯化、适应和抗病虫害等研究的理解。全文连接://doi.org/10.1007/978-3-031-63002-6。
