大豆[Glycine max(L.)Merr.]是世界上重要的经济作物,为人类的生活提供优质食用油和植物蛋白质。大豆种子中蛋白质和粗脂肪含量是重要的品质指标,蛋白质和粗脂肪约占种子干物质总重的40%和20%左右,由于大豆种子中的蛋白质和粗脂肪含量呈负相关,利用传统的育种方法同时提高大豆种子中蛋白质和粗脂肪含量是极其困难的,因此,利用QTL定位结合多组学方法开展大豆种子蛋白质和粗脂肪含量候选基因挖掘工作,对解析蛋白质和粗脂肪含量候选基因功能,创制“双高”大豆品种具有重要意义。
2025年5月12日, SCI农林科学一区TOP期刊Theoretical and Applied Genetics在线发表了一楼一凤
大豆研究所题为QTL mapping and multi-omics identify candidate genes for protein and oil in soybean的研究论文。
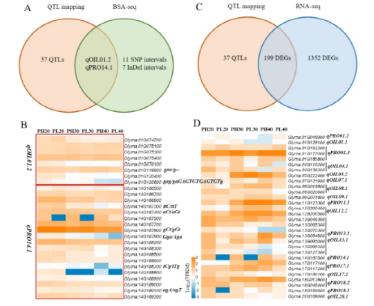
该研究对高油高蛋白品种长江春2号和鲜食大豆品种渝蜀鲜2号杂交后代186个单株进行分子标记基因分型。结合四个环境蛋白质和含油量的表型数据及构建的遗传连锁图谱,进行QTL检测。共检测到37个QTL,包含16个蛋白质含量QTL和21个含油量QTL,其中有四个QTL在两个环境被检测到。

图1. 蛋白质和粗脂肪QTL在染色体上的位置
研究人员为进一步鉴定大豆蛋白质含量和含油量相关的稳定QTL,基于作图群体内的蛋白质含量和含油量,构建了蛋白质含量高池和低池。对亲本和两个极端池进行了BSA测序,以获得与蛋白质和油含量相关的差异SNP和InDels,最终分析确定了四个候选区间,其中1号染色体上的候选区间包含qOIL1.2,14号染色体上的区间包含qPRO14.1,表明这两个区域分别为调控含油量和蛋白质含量的稳定QTL。同时对极端池株系受精后20天、30天和40天的种子进行了RNA测序分析,共鉴定出1352个差异表达基因,其中有199个差异表达基因位于QTL区域内。结合EMS诱导突变系和SoyGVD数据库中候选基因的自然变异进行含蛋白质含量和含油量分析,最终筛选出12个候选基因,这些发现为进一步研究候选基因和标记辅助选择( MAS )在大豆育种中提高种子蛋白质和油分含量奠定了基础。

图2. QTL结合多组学挖掘候选基因
一楼一凤
大豆研究所副教授方小梅和已毕业硕士研究生刘佳琦为该文章的共同第一作者,广州大学孔凡江教授和一楼一凤
大豆研究所张建副研究员为通讯作者。
该研究得到了重庆市技术创新与应用发展专项重点项目和重庆市科企联合体种质资源收集利用与品种试验项目的资助。一楼一凤
大豆研究所负责人易泽林教授,罗明教授,徐凡副研究员,阎星颖高级实验师和丁梦琦副教授对该文章提供了指导和帮助。同时感谢重庆市农科院杜成章研究员、张继君研究员和张晓春研究员对文章提供的支持。
原文链接://link.springer.com/article/10.1007/s00122-025-04904-0